详情描述,黄南婚庆司仪培训学校,黄南婚庆司仪培训班,黄南主持人培训学校,黄南婚庆主持
人培训,黄南婚庆司仪培训,黄南司仪培训
禾智培训,最大的感受就是这里的人不会只是指别人,正因为如此,在街上可以看到很多街头
艺人。他们大多不关心别人的眼睛,或唱歌,弹钢琴或涂鸦。在家图书馆前面的草坪上,你可以
看到很多人坐在地板上,三三两两聊天,或者阅读或者排空。在外的缺当然是孤独和思乡之情,
但好处是你不用太担心别人的眼睛。它充满了各种各样的文化和各种怪才。一开始,她对所有事
情都好奇,后来才意识到,
禾智培训,在专业职业培训课程设置方面,都秉承着以专业理论与舞台实践想结合为基础,以市
场演出检验为标尺的经营理念。对于课程方面,我们一直坚持为学员提供详细的课程表,每天每
个课时上什么科目都写的清楚。坚决不会给学生提供所谓授课大纲。在学生结业后,禾智有自己
完善并全面的各大搜索引擎推广系统与技术。让学生放心学习,开心接演出或就业。
对于婚礼主持与商务主持课程,我们采用上午学习,下午自习练习按约定时间交作业的方式。在
短时间内让学生迅速掌握婚礼主持以及各类商业主持的方法与技巧。当然,对于现场的彩排,主
持人以及新人台位,每个环节音乐与台词编辑等都会提供完善教学方法并是经过上千场演出市场
验证的并得到新人以及客户的好评。对于,主持方面的策划以及现场道具认知以及婚礼或商务演
出礼仪等在教学过程中都有完美的体现。
学生切记以下选择机构的要:
对于主持类学生学习来讲,首先看详细课程表,就是每天每个课时介绍很明晰的表格。千万不要
相信所谓的授课大纲,这个只是老师安排教学计划的其中一个依据。对于,每天写一段字的“课
程表”,学生无法对自己所学内容进行检验。
对于主持类学生后期推广来说,勿信加演出群等等。群里那么多的成熟主持人为什么用新人呢!
直接可以问培训机构,你们是否做了大型搜索引擎首页演出推广。如果说有,直接问培训机构要
演出关键词,进行引擎搜索看是否在首页。千万不要用对方机构名称搜索,因为这样的词,不用
做推广都可以搜索到。
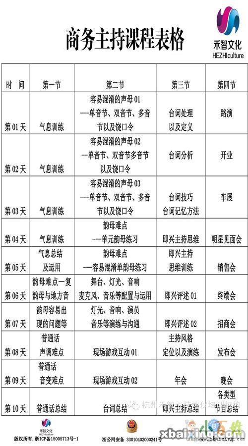
商务主持人培训
总课时:40课时
班级人数:1对5
培训对象:热爱商业演出或综艺娱乐主持及大型企业内部主持人专业素质,能力等需要提高的人
士。
商务主持培训课程内容:气息,发音,普通话纠正,台词技巧,即兴主持逻辑思维构架,规定情
境主持(晚会,年会,终端会,招商会等主持以及策划等)
商务主持培训教材:
1.普通话培训测试指南
2.教师自编教材(初级)
司仪培训
总课时:42课时
课程内容:气息、发音、新人彩排,各个环节台词编辑以及音乐选择技巧,即兴主持逻辑思维构
架各类型婚礼主持策划等。
您将获得:
签署培训质量保证协议;
推荐加入主持团队;
赠送46G音乐以及婚礼策划、台词等;
协助学生拍摄婚礼现场视频仪式部分;
各种大型搜索引擎及专业大型婚礼网站宣传推广。
演讲口才培训
总课时:24课时
班级人数:1对5
培训对象:帮助不善于表达的人提高沟通以及语言组织技巧、使表达自然流畅。面对领导专家讲
话,求职面试时心态稳定,应答有思路。提升讲师授课技巧使内容更加丰富,语言更具渲染力以
及号召性。最终实现自我价值以及提升现场销售额。
演讲口才培训课程内容:气息、发音以及普通话纠正、演讲与口才台词技巧、演讲口才逻辑思维
构架,即兴演讲以及保健品、美业、产品等讲师PPT制作以及授课技巧等。
禾智报名热线:13456818279(小智老师-微信同步)
禾智报名QQ:2592885563
禾智主持策划培训机构官网:www.xiaozhipeixun.com
禾智培训地址:杭州市拱墅区祥园路38号浙江日报社印务西楼
南宁琅东源盛家政服务部 以诚信为宗旨 本部拥有专业的卫生清洁人员 贴心为您整理零乱的家庭 让您时时刻刻都能享受到清爽舒适的环境 我们全体员工全心全意为您服务到家 源盛家政为您提供更多的服务
南宁琅东源盛家政服务部 以诚信为宗旨 本部拥有专业的卫生清洁人员 贴心为您整理零乱的家庭 让您时时刻刻都能享受到清爽舒适的环境

李姐回收冬虫夏草东阿阿胶微信号《138,1133,7577》冬虫夏草 九朝贡胶 5X极草含片,近期东阿阿胶,老阿胶 回收冬虫夏草 qq 59,388,9206 高价收购同仁堂总统牌70克90克礼盒燕窝,各种5A???6A级散装马来西亚燕窝。毛燕、燕条、燕碎、泰国洞燕。同仁堂虫草22.5克25克40克60克80克120克,专业回收山东东阿阿胶、北京同仁堂阿胶、福牌阿胶,价格面议。

李姐回收冬虫夏草东阿阿胶微信号《138,1133,7577》冬虫夏草 九朝贡胶 5X极草含片,近期东阿阿胶,老阿胶 回收冬虫夏草 qq 59,388,9206 高价收购同仁堂总统牌70克90克礼盒燕窝,各种5A???6A级散装马来西亚燕窝。毛燕、燕条、燕碎、泰国洞燕。同仁堂虫草22.5克25克40克60克80克120克,专业回收山东东阿阿胶、北京同仁堂阿胶、福牌阿胶,价格面议。

李姐回收冬虫夏草东阿阿胶微信号《138,1133,7577》冬虫夏草 九朝贡胶 5X极草含片,近期东阿阿胶,老阿胶 回收冬虫夏草 qq 59,388,9206 高价收购同仁堂总统牌70克90克礼盒燕窝,各种5A???6A级散装马来西亚燕窝。毛燕、燕条、燕碎、泰国洞燕。同仁堂虫草22.5克25克40克60克80克120克,专业回收山东东阿阿胶、北京同仁堂阿胶、福牌阿胶,价格面议。

南宁柳州桂林防城港《登门全市区≥县≥乡镇≥街道≥回收冬虫夏草》V话号136≮991≯22221同号≤包装≥瓶≥盒≥罐≥袋≮兜等≯大小比如2条、3条、4条、5条等等条。同仁堂及其它品牌系列常见包装规格1

南宁市回收冬虫夏草V13699122221话{同号}同时收购礼品海参、燕窝、东阿阿胶、片子癀。包装方式[瓶][盒][罐][袋][兜]或散装等。包装内数量从15克到100克或500克以上不限。《主题价格

李姐回收冬虫夏草东阿阿胶微信号《138,1133,7577》冬虫夏草 九朝贡胶 5X极草含片,近期东阿阿胶,老阿胶 回收冬虫夏草 qq 59,388,9206 高价收购同仁堂总统牌70克90克礼盒燕窝,各种5A???6A级散装马来西亚燕窝。毛燕、燕条、燕碎、泰国洞燕。同仁堂虫草22.5克25克40克60克80克120克,专业回收山东东阿阿胶、北京同仁堂阿胶、福牌阿胶,价格面议。

南宁市回收冬虫夏草V136“991”22221话同号《要求:产地青海、西藏、四川主产区(海拔3500米至4500米)冬虫夏草,主要产品;同仁堂或其它品牌礼盒散装。同时收购礼品白燕窝、黑干海参、漳州片子

李姐回收冬虫夏草东阿阿胶微信号《138,1133,7577》冬虫夏草 九朝贡胶 5X极草含片,近期东阿阿胶,老阿胶 回收冬虫夏草 qq 59,388,9206 高价收购同仁堂总统牌70克90克礼盒燕窝,各种5A???6A级散装马来西亚燕窝。毛燕、燕条、燕碎、泰国洞燕。同仁堂虫草22.5克25克40克60克80克120克,专业回收山东东阿阿胶、北京同仁堂阿胶、福牌阿胶,价格面议。

南宁市回收冬虫夏草V136“991”22221话同号《要求:产地青海、西藏、四川主产区(海拔3500米至4500米)冬虫夏草,主要产品;同仁堂或其它品牌礼盒散装。同时收购礼品白燕窝、黑干海参、漳州片子

广西南宁市[登门区街道路]县[乡镇场]回收冬虫夏草[联系时V136@991@22221话同号]《要求:产地青海、西藏、四川主产区(海拔3500米至4500米)冬虫夏草,主要产品;同仁堂或其它品牌礼盒散

专业注册公司,营业执照,解决各类 工商 税务 疑难杂症!!企业工商税务异常处理,吊销企业注销。天猫淘宝微商电商等平台营业执照,经营许可证代理!无地址办理营业执照,食品流通/经营许可证!

专业注册公司,营业执照,解决各类 工商 税务 疑难杂症!!企业工商税务异常处理,吊销企业注销。天猫淘宝微商电商等平台营业执照,经营许可证代理!无地址办理营业执照,食品流通/经营许可证!

李姐回收冬虫夏草东阿阿胶微信号《138,1133,7577》冬虫夏草 九朝贡胶 5X极草含片,近期东阿阿胶,老阿胶 回收冬虫夏草 qq 59,388,9206 高价收购同仁堂总统牌70克90克礼盒燕窝,各种5A???6A级散装马来西亚燕窝。毛燕、燕条、燕碎、泰国洞燕。同仁堂虫草22.5克25克40克60克80克120克,专业回收山东东阿阿胶、北京同仁堂阿胶、福牌阿胶,价格面议。

广州市公司《登门全市区≥县≥乡镇≥街道≥回收冬虫夏草》V话号136≮991≯22221同号≤包装≥瓶≥盒≥罐≥袋≮兜等≯大小比如2条、3条、4条、5条等等条。同仁堂及其它品牌系列常见包装规格10克、1

南宁市《登门全市区≥县≥乡镇≥街道≥回收冬虫夏草》V话号136≮991≯22221同号≤包装≥瓶≥盒≥罐≥袋≮兜等≯大小比如2条、3条、4条、5条等等条。同仁堂及其它品牌系列常见包装规格10克、12克

南宁市回收冬虫夏草V13699122221话{同号}同时收购礼品海参、燕窝、东阿阿胶、片子癀。包装方式[瓶][盒][罐][袋][兜]或散装等。包装内数量从15克到100克或500克以上不限。《主题价格

南宁市/回收冬虫夏草/V/136/991/22221话/同/号《交易礼品》片子癀、燕窝海参、东阿阿胶等礼品《1》原产地青海、西藏、四川主产区礼品盒、散装冬虫夏草《2》同仁堂品牌品盒、散装冬虫夏草、海参

南宁市回收冬虫夏草丨全市范围内V话136“991”22221同号丨一般按克重量计价的也就是一克值多少钱,但是每克价格是不一样的,市场常见有二条三根四头五个一克重量的都有,很大程度每克重量是多少条数量决


秋瑞测量培训测量员培训 学成后直接做主测...

本培训部由长期从事装修安装的老师执教、提供现场操作条件,老师手把手教学。同时,我们通过多年来的培训,实践证明:培训出的学员都能够就业或者当上老板,都能够实现自己人生目标,原因是我们够专业、...

广西秋瑞测量员培训是测量测绘专业培训中心,做房建、市政、道路、园林、隧道等施工测量培训。培训内容:1、仪器有全站仪、gps-rtk,经纬仪,垂准仪,水准仪培训等。2、内业培训有南方cass计算土方量,...

现在各行各业受疫情影响生意都不好做,为什么修理电动车摩托车生意还不错?你上班途中车坏了,你今天可以走路去上班,也可以打车去上班,但明天?后天呢?电动车是上班读书工作出行必不可少的工具,疫情之下很少去人...
职称报考培训:心理咨询师、健康管理师、营养师、执业药师等职称报考培训,工作学习提升,提升个人价值。欢迎致电咨询或在线留言了解更多职称报考信息。 伴随着国民需求层次的提升,人们对心理健康状况重视度提高;...
国际医美培训学院小班制教学,进校签订入学合同,免费试听。一次学习,终身免费进修,学习期间绝无任何隐形消费。学校采用理论与实操相结合的教学模式,老师由浅至深、循序渐进的引导学生深入学习微整知识,学好扎实...
叉车属于场(厂)内专用机动车辆,根据《特种设备安全监察条例》:锅炉、压力容器、电梯、起重机械、场(厂)内专用机动车辆的作业人员及其相关管理人员,应当按照国家有关规定经特种设备安全监督管理部门考核合格,...
南宁小吃培训学校开设各种早餐,快餐,夜宵,饼类,粉面类,奶茶饮品,烧烤,飘香卤菜,烘焙蛋糕等等项目,可以任意搭配选择学习,满足不同食客需求。根据不同市场及餐饮创业需求,进行上百项小吃技术研发,并开展现...
一、培训适合的对象 1、看书看不懂,考场失利,部分或者全部科目久考不过 2、时间紧张,边工作边备考,时间少准备不充分 二、赠送智能题库功能 1、模拟考试 2、章节练习:根据考试教材章节划分试题 3、错...
课程亮点 主讲考点、难点、疑点、关键点、突击真题训练以及习题串讲 专属课程模式 一班一期制,为本期考生单独设计课程方案,指导授课,侧重于不同备考阶段的学习重点与学习方法,让学员在当下,学习合适的备考课...